
在生态文明建设的大背景下,四川省凭借其丰富的林业资源,积极推进天府森林四库建设,即森林水库钱库粮库碳库总林长令的发布以及金融十六条措施的出台,为四川森林四库建设带来了前所未有的政策红利如何精准把握这些红利,推动四川林业高质量发展,成为当前的重要课题
划重点
01
政策背景
划重点
02
政策体系总览

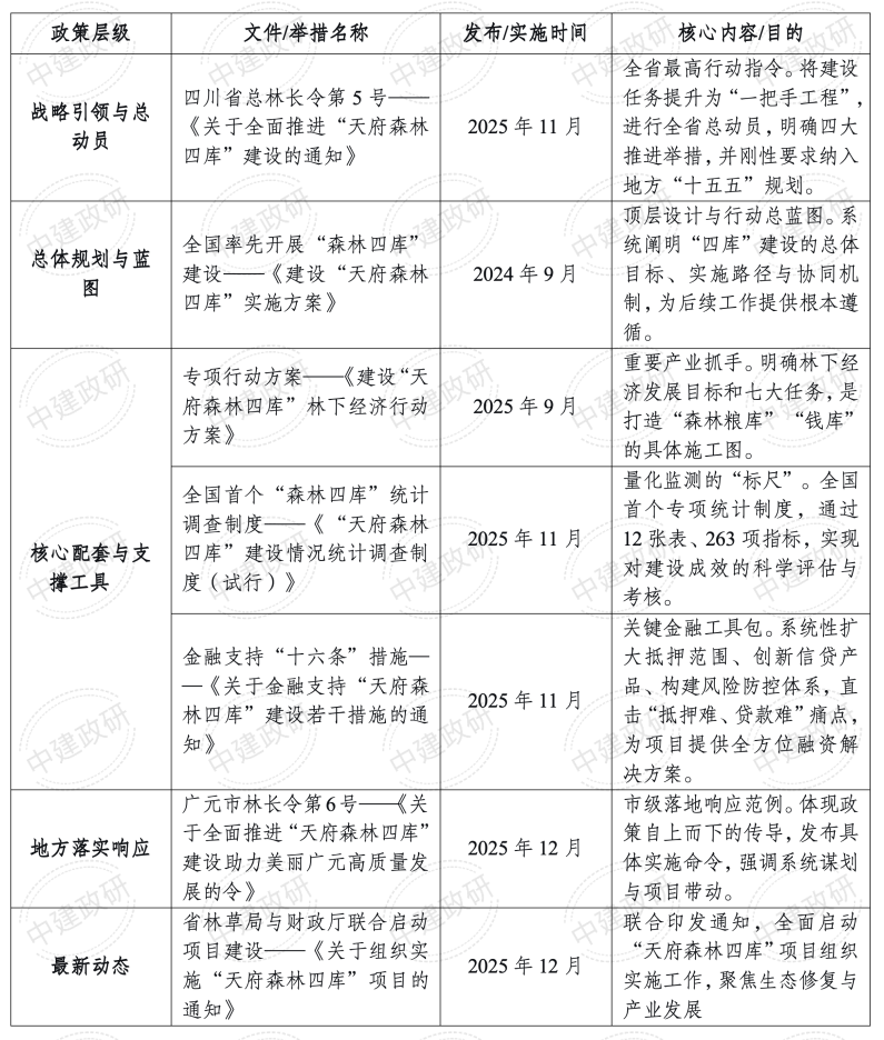
这一系列文件,特别是全国首创的统计调查制度(含263项指标),共同构成了目标可量化过程可监测成效可评估的闭环管理体系
划重点
03
红利透视:四大维度的价值释放
划重点
04
抓手路径:从政策到项目的四步转化法
结论与展望
Conclusion
当前,四川省林业和草原局已筛选出包括南充市高坪区森林水库黑水县冰川彩林生态旅游在内的10个具有代表性的第一批典型案例,为各地提供了从理念到实景的生动参照这充分表明,总林长令与金融十六条共同构成的,是一套驱动林业发展范式变革的政策操作系统它不仅提供了路径与工具,更倒逼地方提升用金融和市场思维运营生态资产的能力
END
目前,国家层面已明确,十五五时期将以加快发展新质生产力为核心主线,通过深入实施科教兴国战略,强化两重的战略支撑作用与之深度绑定的超长期特别国债地方政府专项债券中央预算内投资三资保障体系,是国家推动战略落地最核心的财政政策工具箱这三者环环相扣,共同构成了地方与企业把握未来五年发展主动权的战略罗盘与燃料舱
为帮助相关单位抢抓政策红利储备优质项目打通投融资闭环,特于12月25日在厦门举办抢抓两重战略机遇,统筹用好三资政策2026年重大领域与战略性新兴产业项目谋划申报实务考察班,届时将邀请知名专家授课,开展深度交流学习
向下滑动查看