抢占十五五战略先机:深入学习二十届四中全会精神2026年多领域项目申报与资金拼盘实战高级研讨班火热报名中!文末锁定特惠席位!

01
党的二十届四中全会主要精神提炼总结
中国共产党第二十届中央委员会第四次全体会议于2025年10月20日至23日在北京举行这是在我国即将胜利完成十四五规划主要目标任务,进入基本实现社会主义现代化夯实基础全面发力关键时期召开的一次具有里程碑意义的重要会议全会最重要的成果是审议通过了中共中央关于制定国民经济和社会发展第十五个五年规划的建议(以下简称建议),习近平总书记亲自担任文件起草组组长,为文件把脉定向,发挥了决定性作用全会系统总结了十四五时期我国发展取得的重大历史性成就,深入分析了十五五时期面临的新形势新要求,对未来五年发展作出顶层设计和战略擘画全会取得的重大成果作出的系列部署,对于进一步凝聚全党全国各族人民磅礴力量,确保基本实现社会主义现代化取得决定性进展,以中国式现代化全面推进强国建设民族复兴伟业,具有十分重大而深远的意义
全会科学研判了十五五时期我国发展环境的深刻复杂变化,明确指出我国发展处于战略机遇和风险挑战并存不确定难预料因素增多的时期从国际看,世界百年变局加速演进,国际力量对比深刻调整;从国内看,我国经济基础稳优势多韧性强潜能大,长期向好的支撑条件和基本趋势没有变,中国特色社会主义制度优势超大规模市场优势完整产业体系优势丰富人才资源优势更加彰显全会提出了十五五时期经济社会发展的指导方针和基本原则,强调必须遵循六个坚持:坚持党的全面领导坚持人民至上坚持高质量发展坚持全面深化改革坚持有效市场和有为政府相结合坚持统筹发展和安全这些原则为我们应对风险挑战把握发展主动权提供了根本遵循全会确立了十五五时期经济社会发展的主要目标,涵盖高质量发展科技自立自强改革开放社会文明人民生活生态文明和国家安全七个方面这些目标既催人奋进又切实可行,经过五年奋斗,我国综合国力将持续增强,国际地位将持续提升,人民生活将更加幸福美好,为到2035年基本实现社会主义现代化奠定更加坚实的基础
全会在战略任务部署上,把建设现代化产业体系,巩固壮大实体经济根基摆在首要位置,明确提出坚持把发展经济的着力点放在实体经济上,坚持智能化绿色化融合化方向,加快建设制造强国质量强国航天强国交通强国网络强国
建议围绕现代化产业体系建设,提出四方面重点任务:固本升级优化提升传统产业;创新育新培育壮大新兴产业和未来产业;扩容提质促进服务业优质高效发展;强基增效构建现代化基础设施体系
在科技创新方面,全会强调要加快高水平科技自立自强,引领发展新质生产力,部署了加强原始创新和关键核心技术攻关推动科技创新和产业创新深度融合一体推进教育科技人才发展深入推进数字中国建设四方面任务未来五年,中国科技实力将迈上一个大台阶,科技创新引领新质生产力促进高质量发展将取得更大成效
在扩大内需方面,全会坚持扩大内需这个战略基点,强调增强国内大循环内生动力和可靠性,坚持惠民生和促消费投资于物和投资于人紧密结合,以新需求引领新供给,以新供给创造新需求,促进消费和投资供给和需求良性互动强大国内市场是中国式现代化的战略依托,贯彻落实建议部署,要把握好拓展增量提升效益畅通循环这三个关键
在改革开放方面,全会部署了积极扩大自主开放推动贸易创新发展拓展双向投资合作空间高质量共建一带一路四方面任务全会释放了中国坚持开放合作互利共赢的强烈信号,将不断提高对外开放水平,拓展中国式现代化的发展空间
在区域发展方面,全会注重优化区域布局和国土空间格局,注重新型城镇化,科学有序推进农业转移人口市民化,大力实施城市更新等举措,注重陆海统筹,推动海洋经济高质量发展,加快海洋强国建设
在民生保障方面,全会强调要坚持尽力而为量力而行,加强普惠性基础性兜底性民生建设,解决好人民群众急难愁盼问题,畅通社会流动渠道,提高人民生活品质在卫生健康和人口发展领域,建议对加快建设健康中国促进人口高质量发展作出进一步谋划和部署,为中国式现代化提供良好的健康根基和人口根基
在国家安全方面,全会要求健全国家安全体系,加强重点领域国家安全能力建设,提高公共安全治理水平,完善社会治理体系统筹发展和安全,为经济社会发展提供强有力的保障和支撑
02
区域十五五时期经济社会发展重点方向
1.科学分析本地区十五五发展基础与形势
充分分析本地区拥有的独特区位优势资源优势和政策优势总结十四五时期,该地在经济实力特色产业基础设施建设改革开放民生保障社会治理等方面取得的成就,为十五五时期高质量发展奠定坚实基础深度总结本地区在融入区域协调发展战略中的作用潜力站位同时也要辩证地看待该地发展面临战略机遇和风险挑战并存的复杂环境从机遇看,在国家新发展格局党中央赋予所在省份的战略定位中,找准本地区发展的重大历史机遇从挑战看,对本地区十四五完成情况和现实发展情况,以及在产业转型科技创新民生领域生态环境社会稳定等方面进行科学研判

2.区域(区县级)十五五重点发展方向
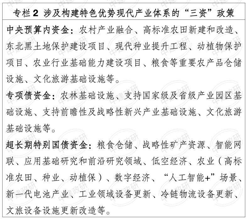
一是构建特色优势现代产业体系坚持把发展经济的着力点放在实体经济上,按照建议坚持把发展经济的着力点放在实体经济上的要求,立足本地区资源禀赋和产业基础,加快构建特色优势现代产业体系推动农业提质增效:坚持把解决好三农问题作为全党工作重中之重,大力发展特色农业,推动农业全产业链发展,提高农业质量效益和竞争力强化农业科技支撑,加强种质资源保护和利用,扶持种业企业发展,推动从买种到育种再到卖种的转型升级促进工业转型升级:围绕本地区如矿业新能源装备制造等优势产业,优化技术路线和工程建设方案,谋划推进延链补链强链,推动产业链上下游动态平衡坚持智能化绿色化融合化方向,加快传统产业改造升级,培育壮大绿色算力低空经济等未来产业,科学有序发展新质生产力加快发展现代服务业:推动文旅融合发展,培育有竞争力的产业集群持续扩大对外开放,统筹推进现代流通体系建设,加快发展与制造业相配套的现代物流科技服务金融服务等生产性服务业,促进现代服务业与先进制造业深度融合

二是强化科技创新引领作用深入贯彻落实全会关于加快高水平科技自立自强的部署,把科技创新作为引领本地区发展的第一动力加强创新平台建设:围绕本地区主导产业和特色产业,布局建设一批实验室技术创新中心和企业技术中心,有条件的地区打造区域创新高地积极参与国家级\省级创新试验区建设,加强与本地区产业发展相关的国家及省市重大课题的科技合作,吸引集聚创新资源推动产业技术创新:聚焦本地区特色优势产业发展的关键技术瓶颈,组织实施重大科技专项,加强原始创新和关键核心技术攻关,推动科技创新和产业创新深度融合,提升产业核心竞争力强化企业科技创新主体地位,支持龙头企业组建创新联合体,促进产学研用深度融合加强人才队伍建设:一体推进教育科技人才发展,实施更加积极开放有效的人才政策,培养引进一批科技领军人才创新团队和青年科技人才优化人才发展环境,完善人才评价激励机制,让各类人才在本地区安心安身安业

三是积极融入新发展格局把握扩大内需战略基点,落实建议坚持扩大内需这个战略基点的要求,充分发挥本地区的区位优势,在融入新发展格局中展现新作为完善现代基础设施体系:按照建议构建现代化基础设施体系的要求,加快推进交通水利能源等重大基础设施建设,构建内通外联高效便捷的综合立体交通网加强水利基础设施建设,持续联网补网强链,为该地的发展提供坚实的水支撑水保障建设区域流通枢纽:依托本地区位交通优势,合理布局建设物流枢纽和商品集散中心,完善现代商贸流通体系,打造连接国内国际双循环的区域流通枢纽多措并举扩大消费,开展提振消费专项行动,充分释放消费潜能扩大有效投资:聚焦本地区发展所需地方所能群众所盼,谋划储备一批发展所需地方所能群众所盼的重点项目加强政府服务指导力度,加快项目建设和资金拨付进度,推动本地区重大项目形成更多实物工作量

四是深化改革开放激发活力按照全会进一步全面深化改革取得新突破的目标要求,坚持有效市场和有为政府相结合,打造市场化法治化国际化营商环境深化重点领域改革:积极融入全国统一大市场,深化招标投标制度改革和投资审批制度改革,全力落实各项惠企纾困政策,打造良好营商环境坚决破除阻碍全国统一大市场建设卡点堵点,促进要素自由流动和资源优化配置发展开放型经济:推动贸易创新发展,优化贸易结构,拓展双向投资合作空间,培育外贸新动能加强与国际经贸规则对接,提升本地区经济外向度和发展活力推动市场多元化和内外贸一体化,发展跨境电商等新业态新模式扩大高水平对外开放:主动服务和融入高质量共建一带一路,持续提升开放通道和平台建设水平,吸引和支持各类企业来本地区投资兴业深化贸易投资产业人文务实合作,拓展绿色发展人工智能数字经济卫生健康旅游农业等领域合作新空间完善多元化可持续风险可控的投融资体系

五是推动区域协调发展和新型城镇化落实全会促进区域协调发展的战略部署,优化本地区空间布局,提升城镇化质量优化区域发展布局:主动对接国家区域协调发展战略区域重大战略,发挥本地区作为重点区域增长极作用,构建优势互补高质量发展的区域经济布局和国土空间体系推进以人为核心的新型城镇化:按照建议科学有序推进农业转移人口市民化,大力实施城市更新的要求,优化城镇空间布局,完善城镇基础设施和公共服务设施,提升城市综合承载能力推动产城融合,增强城镇产业支撑和就业吸纳能力促进城乡融合发展:建立健全城乡要素平等交换双向流动的政策体系,促进城市基础设施和公共服务向农村延伸,推动农村基本具备现代生活条件,形成工农互促城乡互补协调发展共同繁荣的新型工农城乡关系

六是加强生态文明建设贯彻落实全会美丽中国建设取得新的重大进展的目标要求,坚定不移走生态优先绿色发展之路加强生态环境保护与修复:统筹山水林田湖草沙一体化保护和系统治理,实施重要生态系统保护和修复重大工程,提升生态系统质量和稳定性持续深入推进污染防治攻坚和生态系统优化,改善环境质量推动绿色低碳发展:加快推动经济社会发展全面绿色转型,加强资源节约集约循环利用,扎实做好节能降碳工作加快建设新型能源体系,建设绿色低碳高效的新型电力系统,推动能耗双控向碳排放双控全面转型健全生态文明制度体系:完善生态环境保护责任体系,建立健全生态补偿机制,探索生态产品价值实现机制,用最严格制度最严密法治保护生态环境

七是着力保障和改善民生紧紧围绕全会人民生活品质不断提高的目标,坚持尽力而为量力而行,加强普惠性基础性兜底性民生建设,让发展成果更多更公平惠及全体人民强化就业优先政策:把促进就业放在经济社会发展优先位置,通过产业发展创造更多就业岗位,完善重点群体就业支持体系,加强职业技能培训,促进高质量充分就业持续强化就业优先政策,精准对接企业用工需求,拓宽就业渠道,加强困难群体就业帮扶,切实兜牢民生底线提升教育医疗水平:加大教育投入,优化教育资源布局,促进教育公平和质量提升完善医疗卫生服务体系,加强公共卫生体系建设,提高应对突发公共卫生事件能力按照建议部署,为群众提供公平可及系统连续和优质高效的健康服务完善社会保障体系:健全覆盖全民统筹城乡公平统一可持续的多层次社会保障体系,稳步提高保障水平加强一老一小服务供给,优化基本养老服务供给,建设生育友好型社会,有效降低家庭的生育养育教育成本推动文化繁荣发展:坚持马克思主义在意识形态领域的指导地位,发展具有强大思想引领力精神凝聚力价值感召力国际影响力的新时代中国特色社会主义文化,扎实推进文化强国建设加强文化遗产保护利用,推动文化和旅游深度融合发展

八是统筹发展和安全落实全会国家安全屏障更加巩固的目标要求,贯彻总体国家安全观,筑牢安全发展屏障维护社会大局稳定:深入推进反恐维稳法治化常态化,保持社会大局持续稳定长期稳定完善社会治理体系,提高社会治理效能,建设更高水平的平安区县加强重点领域安全保障:提高能源供应保障能力,抓好粮食和重要农产品稳产保供,提升产业链供应链韧性,着力维护国家能源粮食产业链供应链安全健全国家安全体系,加强重点领域国家安全能力建设,提高公共安全治理水平提升应急管理能力:健全突发事件应急管理体系,提高防灾减灾救灾能力,加强安全生产监管,坚决遏制重特大安全事故发生,保障人民群众生命财产安全



为助力相关单位抢占十五五开局先机全面落实四中全会精神,本次研讨班聚焦谋划申报融资落地全流程,系统解读十五五规划建议深度剖析2026年资金新政,中建政研将于11月27-29日在北京市举办抢占十五五战略先机:深入学习二十届四中全会精神2026年多领域项目申报与资金拼盘实战高级研讨班

向下滑动查看
扫码即可锁定特惠席位






