
随着四川省地方政府专项债券自审自发试点工作的推进,农业农村领域项目申报迎来新机遇为帮助项目单位规范申报流程提高项目申报通过率,我们整理出以下申报审核要点,供相关部门参考
PART
01
投向领域精准把握
农业农村地方政府专项债券投向领域主要有以下几类;
(一)农业方向
1.渔业项目:1)支持符合农业强省规划(水产方面)水产产业规划(含十五五规划)的渔业项目2)支持中央省级财政资金支持的渔业项目3)优先支持实施老旧池塘标准化改造稻渔综合种养重点县建设大水面生态渔业建设设施渔业建设现代水产种业水产品加工等项目
2.秸秆综合利用(农业废弃物资源化利用)项目:项目主要支持方向包括建设秸秆收储运网络,覆盖县乡村收储网点的库棚设施秸秆收集处理转运专用机具装备;还田专用机具设备和相关物资耗材;秸秆综合利用涉及的秸秆预处理生产加工和存储厂房设施,专用设备和生产线
3.种业项目:1)包括种质资源保护与开发利用,农作物畜禽水产育种创新能力提升,制(繁)种基地基础设施,种业强市强县培育等2)优先支持纳入国家和省相关专项规划的项目,应明确项目建设内容和规模3)运营种业发展项目的机构或主体需具备种子(种畜禽水产苗种)生产经营许可证
4.高标准农田建设项目:具体内容为田块整治土壤改良灌溉排水与节水设施田间道路农田防护及其生态环境保持农田输配电自然损毁工程修复及农田建设相关的其他工程建设
5.畜禽规模化养殖场建设项目:包括生猪牛羊家禽肉兔规模化养殖场新建和改扩建项目建设内容应明确建设用地落实情况建设养殖场设计存出栏规模主要建筑物及设施装备配置及使用年限环保方案各建设内容分类投资测算和总投资等内容
(二)农村一二三产业融合发展方向
1.农业农村领域融合发展项目:1)项目以农业产业发展为主,农村道路及农村水利等基础设施建设资金不超过总投资的20%2)不得修建大型的活动中心(不超过500平米)展示馆(不超过1000平米)文化广场(不超过500平米)停车场(单个村超过100个停车位)等与农业农村关联性不强的场所
2.现代农业园区建设项目:1)主要支持现代农业园区开展产业基地基础设施生产设施装备农机等现代装备智能化设施农业科技推广应用设施等建设2)现代农业园区建设项目,不应为现代农业高新技术示范园科技产业示范园粮经作物融合示范园田园综合体等项目3)申报项目应当为公益性项目,属于实体投资项目,建设内容和规模应当细化量化
3.智慧农业项目:
1)智慧农场主要围绕水稻小麦玉米大豆棉花蔬菜马铃薯茶叶果园水果中药材等品种,重点建设以下内容:配套遥感监测系统物联网测控系统田间综合监测站点设施设备,对作物生长环境实时监测,对墒情苗情虫情灾情等四情和气象进行预测预报,精准指导农业生产决策;实施农机装备智能化改造,配备有北斗导航远程运维无人驾驶系统高精度自动作业作业质量评估等功能模块的智能农机设备初步应用在耕种管收等环节,满足大田耕种管收各环节精准作业;建设智慧农场信息化管理系统,具有软硬件管理系统或移动管理系统,对农机农资农人等实现精准管理和社会化服务
2)智慧牧场主要围绕生猪肉牛奶牛(羊)蛋禽肉禽等品种,重点建设以下内容:建设圈舍设施饲养设备环境控制及附属生产设施设备;建设自动化精准环境控制系统,改造升级畜禽圈舍通风温控光控环境监测视频监控,粪便清理等设施设备;建设数字化精准饲喂管理系统,配备自动饲喂自动饮水自动消毒自动集粪等自动化生产设备,配置智能耳环耳标脚环等传感器的应用,实现畜禽个体数目和体征行为的智能监测或人工远程监测;建设智慧牧场信息化管理系统,实现对牧场养殖数据采集处理和分析应用,包括存栏量出栏量成活率料肉比出栏均重疫病防控等信息
3)智慧渔场主要围绕淡水鱼工厂化养殖池塘养殖等,重点建设以下内容:建设在线环境监测系统,配置养殖水体大气环境等传感设备;改造升级水产智能装备,配置自动增氧饵料自动精准投喂循环水尾水处理控制网箱升降控制水下机器人无人机巡航等设施设备;配置病虫害检测设备,构建水产类病害远程诊疗系统;建设智慧渔场管理系统,实现养殖投入品生产记录人员等精准管理
(三)农村人居环境整治方向
1.农村厕所革命:户用卫生厕所改造(三格式化粪池生物降解技术)公共厕所建设粪污资源化利用
2.农村生活污水治理:建设集中式/分散式污水处理站配套管网(含雨污分流)人工湿地生态处理设施;黑臭水体整治
3.农村生活垃圾治理:建设垃圾分类收集点标准化转运站区域性垃圾焚烧/填埋设施
4.村容村貌整体提升:村内道路公共照明公共绿地等村庄基础设施建设;公共空间整治,拆除违建整治闲置宅基地;规范农村畜禽棚圈;农房风貌微改造
5.农业面源污染治理:畜禽粪污处理中心秸秆综合利用农膜回收体系
6.数字乡村建设:建设人居环境监测平台
项目以农村人居环境整治为主,兼顾产业发展,农村道路建设资金不超过总投资的10%不得修建与农村人居环境整治无关的场馆场所
PART
02
申报其他要素审核要点
(一)项目投资规模
项目总投资应与主要建设内容及规模相匹配,总投资构成中,专项债券一般不超过80%,单次申请专项债券额度不应低于1000万元(续发收尾项目除外)对于建设周期跨多个年度的项目,总投资中专项债券需求不宜集中在一年内申报
(二)项目申报主体
项目业主应为财政预算单位或符合条件的国有企业
(三)项目前期准备
申报项目应完成审批(核准备案)手续办理,规范填写审批(核准备案)手续的批复单位批复时间批复标题批复文号和批复状态其中,履行审批手续的项目,应已达到可研批复以上深度
新开工项目:开工时间原则不晚于资金申请使用年度的9月30日,当年能够开工建设并形成实物工作量总投资10亿元以下的项目开工时间不应早于资金申请使用年度三年以上,如,项目申请2025年专项债券,开工时间不得早于2022年1月1日棚改等特殊行业可以适当放宽发行前项目应具备开工条件
在建项目:原则上不支持申报截止月份后3个月内完工的项目(续发项目除外)如,2025年专项债券的申报截止月份为3月份,申报项目完工时间应晚于2025年6月(续发项目除外)
(四)实施方案内容完整
实施方案内容应当包括投资概算建设内容运营收支测算项目资产管理(明确资产登记管理部门和运营单位)行业管理部门(资产登记管理部门)主体责任项目单位(资产运营单位)直接责任还款保障措施风险管理措施等
(五)其他核心关注要点
申报项目应当为公益性项目,且符合专项债券投向领域负面清单和用作项目资本金范围正面清单的管理要求项目合理配套实施的绿化工程可予以支持,但不得作为主要建设内容不得搭车建设其他无关内容
PART
03
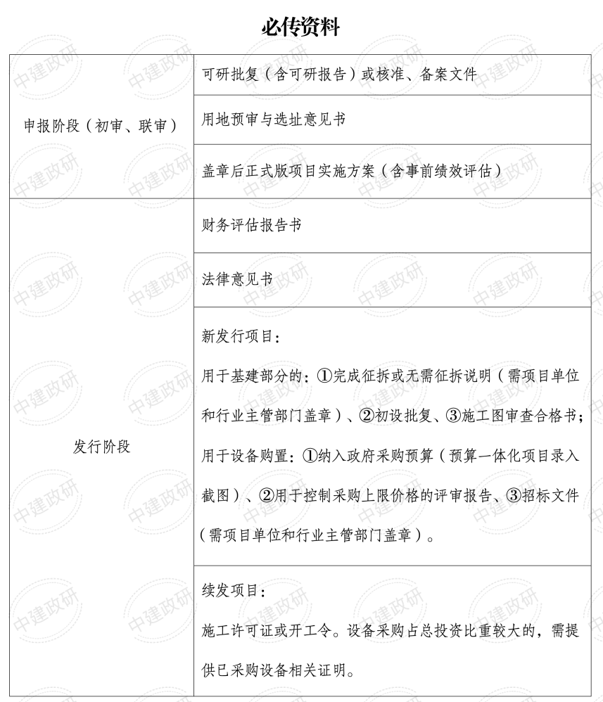
四川省自审自发试点申报各阶段必传资料概览

小 结
Conclusion
紧跟政策背景,深度结合投向领域,设立专班引领,重视要素保障,希望在未来各个地方农业农村领域资金申请上,各地方政府都能获得满意答卷!同时,在资金争取方面有相关疑问也欢迎与我们多多交流,互相学习,共同成长!
党的二十大以来,区域发展产业升级等政策持续深化,十四五规划成果显著,十五五规划新方向即将开启为帮助各地政企把握前瞻性政策机遇,提升三资项目申报质量与实效,我们将在12月展开一系列主题研讨班: