联系我们
地址: 北京市石景山区古城南街绿地金融城9号院1号楼5层
18601103476

2024-10-08
本文回顾了新型城镇化的发展历程,从初步探索阶段到新型城镇化战略的明确,再到深入实施及与乡村全面振兴的统筹,通过分析新型城镇化政策、新型城镇化特点和面临的挑战等方面,探讨了“十五五”时期推进新型城镇化的发展路径。
一、新型城镇化内涵
新型城镇化是以城乡统筹、城乡一体、产城互动、节约集约、生态宜居、和谐发展为基本特征的城镇化,是大中小城市、小城镇、新型农村社区协调发展、互促共进的城镇化。
二、新型城镇化发展历程
(一)初步探索阶段(改革开放至2012年)
在这一阶段,我国城镇化进程开始加速,但整体上仍处于初步探索阶段。改革开放后,随着社会主义市场经济体制的建立和完善,农村剩余劳动力开始大量向城市转移,推动了城镇化的快速发展。主要特征是:城镇化率显著提升,由17.9%提升至52.57%;城市空间扩大,中国城镇空间即建成区面积与城镇建设用地分别增长了7.44倍和7.88倍;户籍制度改革,二元户籍制度逐渐转变到基本公共服务均等化制度;土地制度改革,集体所有制到家庭承包经营,创新“两权分离”。
(二)新型城镇化战略的明确(2013—2014年)
中央城镇化工作会议明确了推进新型城镇化的指导思想、主要目标、基本原则和重点任务,为新型城镇化发展指明了方向。党的十八大提出了“推动城乡发展一体化”的战略目标和任务,而十八届三中全会则进一步确定了我国城镇化发展的基本方向和总体目标,即“完善城镇化健康发展体制机制,坚持走中国特色新型城镇化道路”。2014年发布《国家新型城镇化规划(2014—2020年)》,为新型城镇化提供了宏观性、战略性和基础性的指导。
(三)新型城镇化建设的深入实施(2015—2022年)
2015年政府工作报告明确提出“加强资金和政策支持,扩大新型城镇化综合试点”。按照国家新型城镇化综合试点方案明确的时间表,2014年底前开始试点,并根据情况不断完善方案,到2017年各试点任务取得阶段性成果,形成可复制、可推广的经验。2018-2022年间,国家发展改革委每年发布年度新型城镇化建设重点任务,均以农业转移人口市民化和基本公共服务均等化为核心任务与目标,各年度均要求各类城市从户籍制度改革、公共服务提升、就业服务与技能培训方面采取措施。均强调城市群和都市圈在新型城镇化建设中的重要作用以及大中小城市和小城镇协调发展。
(四)统筹新型城镇化和乡村全面振兴(2023年底)
2023年底的中央农村工作会议,强调要统筹新型城镇化与乡村全面振兴,提升县城综合承载能力和治理能力,促进县域城乡融合发展。从促进城乡产业协同发展、推动城乡基础设施互联互通、推进城乡基本公共服务均等化、加强城乡生态建设和环境保护等四个方面进行统一规划,形成既有分工又有合作、城乡一体的合理布局。
三、新型城镇化相关政策
(一)国家新型城镇化综合试点
为贯彻落实党中央、国务院印发的《国家新型城镇化规划(2014—2020年)》,2014年起国家发展改革委会同有关部门陆续设立三批国家新型城镇化综合试点,对中国特色新型城镇化道路进行了积极探索。2017年各试点任务取得阶段性成果,2018—2020年逐步在全国范围内推广试点地区的成功经验。
(二)年度新型城镇化建设重点任务
2018-2022年间,国家发展改革委每年发布年度新型城镇化建设重点任务,对提高农业转移人口市民化质量、持续优化城镇化空间布局和形态、加快推进新型城市建设、提升城市治理水平、促进城乡融合发展等多方面工作任务做好工作部署,发展改革委、财政部、公安部、人力资源和社会保障部等中央部委、有关机关及各省级有关部门进行具体落实。2019年7月,国务院办公厅同意国家发展改革委建立城镇化工作暨城乡融合发展工作部际联席会议制度,在党中央、国务院领导下,统筹协调城镇化和城乡融合发展工作,研究提出政策建议和年度重点工作安排,协同推进重点任务落实,并加强各部门之间的会商沟通、信息共享、监测评估。
(三)其他相关政策文件
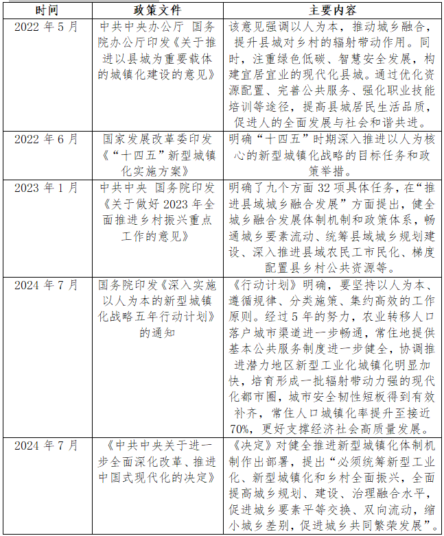
除了综合试点建设和年度建设任务发展外,近年来,我国聚焦于以县城作为重要载体的城镇化建设,以人为核心,推动城乡融合发展,印发《关于推进以县城为重要载体的城镇化建设的意见》。同时《“十四五”新型城镇化实施方案》明确了城镇化率提升、公共服务覆盖、城市群与都市圈建设等目标,旨在构建更加均衡、协调的城镇化格局。此外,《关于做好2023年全面推进乡村振兴重点工作的意见》体现了新型城镇化与乡村振兴的深度融合。国务院印发《深入实施以人为本的新型城镇化战略五年行动计划》的通知,首次突出“以人为本”的新型城镇化,坚持以人为本、遵循规律、分类施策、高效集约原则,实施新一轮农业转移人口市民化行动、实施潜力地区城镇化水平提升行动、实施现代化都市圈培育行动、实施城市更新和安全韧性提升行动等四大行动,提出强化产业发展人才支撑,加大潜力地区职业院校(含技工院校)、实训基地建设力度,优先在产业园区周边布局。2024年7月,党的二十届三中全会通过的《中共中央关于进一步全面深化改革、推进中国式现代化的决定》,明确了健全推进新型城镇化体制机制的重大改革举措。
四、新型城镇化特点
1.强调以人为本,农村居民的市民化。统筹推进户籍制度改革与基本公共服务均等化,通过实施差别化的落户政策,把有能力、有意愿、长期在城镇务工经商的农民工及其家属逐步转为城镇居民。通过实施居住证制度,使在城镇就业居住但未落户的城镇常住人口能够享受相应的城镇基本公共服务。
2.强调四化同步,要深入推动新型城镇化与新型工业化、信息化和农业现代化同步发展。工业化是发展的动力,农业现代化是发展的根基,信息化为发展注入新的元素和活力,城镇化是载体和平台。新四化相辅相成,融合互动,从而推动现代化建设的进程。
3.强调优化布局,要以城市群为主体形态,促进大中小城市和小城镇协调发展。在中西部资源环境承载能力较强的地区,要培育发展若干新的城市群,引领国土空间的均衡发展,培育区域新的增长极。随着一些特大城市人口规模与综合承载能力的矛盾在加剧,需要进行有效地调控。在发挥中心城市辐射带动作用的同时,要加快中小城市的发展,有重点地发展小城镇。
4.强调生态文明,发展环境的生态化。推进新型城镇化,高度重视城市生态环境的保护与建设。在战略层面上,抓紧“建立国土空间开发保护制度”,科学优化全国城镇化布局和总体框架。在城市建设上,改变传统城市建设理念,倡导发展绿色建筑、节能建筑,用环保材料建设城市,完善城市基础建设和公共产品的配备,提高城市生态系统功能,努力打造一个天更蓝、地更绿、水更清的自然家园。
5.强调文化传承,彰显城市的特色和个性。根据不同城市的自然历史文化的禀赋,体现差异性,倡导多样性,防止千城一面。注重在旧城改造中保护历史文化遗产,注重在新城新区建设中注入传统文化元素,发展有历史记忆、文化脉络、地域特貌、民族特点的美丽城镇,建设历史文化底蕴厚重、时代特色鲜明的人文城市。
五、新型城镇化的现状与挑战
1.农业转移人口市民化质量不高。尽管城镇常住人口不断增加,但农业转移人口的市民化水平仍有待提高。一些中小城市和县城对产业和人口的承载能力不足,部分城镇当前的就业结构可能与城镇化进程不完全匹配,尤其是服务业的发展相对滞后,难以满足城镇化对就业岗位的需求,制约了市民化质量的提升。农业转移人口在城市中的收入水平普遍较低,且就业稳定性差,不高的收入水平也限制了他们在城市中的消费和投资能力,影响了其市民化质量的提升。
2.区域发展不平衡不协调。我国东西部间经济增速差距显著,城市群内外循环不畅通、大中小城市之间发展不协调的情况依然存在,在新型城镇化进程中资源的配置往往倾向于经济发达、基础设施完善的地区,而相对落后的地区则难以获得足够的资源支持。这种资源配置的不均衡,进一步加剧了区域间的发展不平衡,使得一些地区在城镇化进程中处于劣势地位。这些矛盾问题影响了我国城镇化总体发展质量和水平,阻碍了城镇化成果的共享。
3.资源与环境压力。大规模的城镇建设和人口流入,导致土地、水、能源资源紧张,同时加剧了环境污染和生态破坏的问题。如何合理利用土地资源、提高土地利用效率和实现绿色发展、建设宜居城市成为新型城镇化亟待解决的问题。
4.公共服务均等化不足。教育资源、医疗资源、社会保障、基础设施在城乡间存在较大差异,尽管政府出台了一系列促进公共服务均等化的政策措施,但在实际执行过程中仍存在落实不到位、监管不力等问题。这导致政策效果大打折扣,难以有效缩小城乡之间的公共服务差距。而城乡之间的经济发展不平衡是导致公共服务均等化不足的根本原因,如一些地区经济相对落后,财政收入有限,难以支撑高质量的公共服务建设。
5.产业发展薄弱。在产业发展上,县城往往缺乏具有竞争力的主导产业,产业结构相对单一,多以传统农业、轻工业或资源型产业为主。这些产业附加值低,难以支撑县城经济的持续快速增长。而技术创新能力的不足、人才资源短缺等问题更是限制了县城产业的转型升级和高质量发展。除紧邻大城市的县城会享受到城市群带来的资源外,其他县城的发展则需要在结合自身资源特色的基础上持续探索新路。
六、新型城镇化的发展路径探究
(一)发展目标
1.深化以人为核心的新型城镇化。新型城镇化的核心在于“人”,它不仅仅是人口从农村向城市的简单迁移,更是人的生活方式、价值观念、社会关系的全面转型与升级。未来,新型城镇化将继续深化以人为核心的发展理念,推动农业转移人口市民化,注重提升城镇基本公共服务覆盖范围和均等化水平。
2.推动高质量发展。新型城镇化将更加注重高质量发展,通过优化产业结构、提升创新能力、加强生态环境保护等措施,推动经济实现质的有效提升和量的合理增长。在这个过程中,新型城镇化将成为推动中国经济转型升级、实现高质量发展的关键力量。
(二)重点任务与方向
1.深化户籍制度改革。进一步深化户籍制度改革,特别是中小城市和县城的落户门槛将基本取消,以便吸引更多人口流入。同时,推行以经常居住地登记户口制度,打破城乡二元结构,促进农业转移人口在城镇稳定落户,享受与城市居民同等的公共服务。
2.完善基本公共服务体系。新型城镇化将致力于构建覆盖城乡、优质均衡的基本公共服务体系。通过加强教育、医疗、养老、住房等公共服务设施建设,提高服务质量和水平,确保每个居民都能享受到便捷、高效、优质的公共服务。特别是要关注未落户的流动人口,确保他们能够享受同等的公共服务权利。
3.优化城镇化空间布局。未来,城镇化空间布局将更加合理和优化。城市群和都市圈将成为新型城镇化的主体形态,通过增强核心城市的辐射带动作用,促进大中小城市和小城镇的协调发展。同时,注重生态环境保护和历史文化传承,构建绿色、人文、智慧的现代化城市体系。
4.推进新型城市建设。新型城镇化将推动城市向更加绿色、智能、宜居的方向发展。加强城市基础设施建设,提升城市综合承载能力;推动智慧城市、绿色城市、人文城市建设,提高城市治理水平;加强城市更新和老旧小区改造,改善居民居住条件和生活环境。
5.促进城乡融合发展。新型城镇化将打破城乡分割的壁垒,推动城乡要素自由流动和平等交换。通过加强农村基础设施建设、提升农村公共服务水平、促进农村产业转型升级等措施,缩小城乡差距,实现城乡融合发展。同时,注重保护农村生态环境和乡土文化,构建人与自然和谐共生的新型城乡关系。